RS
влившийся в движение
- Регистрация
- 21.12.2013
- Сообщения
- 174
- Откуда
- Воронеж
- У меня
- Daewoo Gentra Comfort MT
Давно хотел этот "прибамбас" себе в машину, хотя за городом езжу не часто, но тем не менее. Когда на форуме появилась тема, а в ней схема электронной педали газа (ЭПГ), у меня и возникла эта идея – создать упрощённый вариант круиз-контроля для самостоятельного изготовления. Скажу сразу: сначала я собрал и испытал устройство на своей машине. Как ни странно, работает! Правда, во время испытаний пришлось внести некоторые изменения и дополнения.
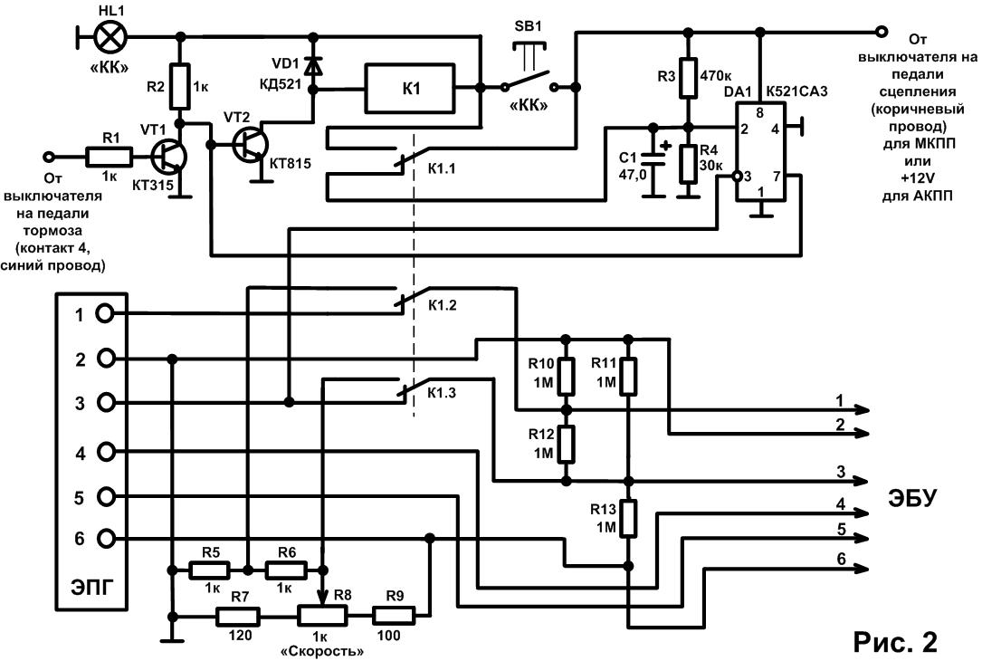
Cхема получилась весьма несложная и включила в себя тумблер с двумя группами контактов, одно переменное сопротивление и восемь постоянных.
Идея в том, что при включении тумблера педаль газа отключается, а её функция передаётся потенциометру на передней панели, вращением ручки которого задаётся необходимая скорость движения автомобиля. Поездив и потестировав устройство, решил немного его усовершенствовать, потом ещё, а потом, как водится, вошёл во вкус и у меня включился «генератор идей». В итоге лишь немного усложнённая схема позволяет весьма существенно расширить функционал устройства. А именно: теперь круиз-контроль включается кнопкой, имеет индикатор рабочего состояния и автоматически мгновенно отключается при нажатии на любую из педалей – сцепления, тормоза или газа. Последний вариант схемы содержит уже упомянутые переменный и постоянные резисторы, реле, кнопку, одну микросхему да пару транзисторов с небольшим обвесом.
Транзисторы и диод – практически любые кремниевые низкочастотные. Одно условие для транзистора VT2: максимальный ток коллектора по паспорту не должен быть меньше рабочего тока реле. Устройство можно собрать на небольшой печатной плате, протянув к ней жгут из восьми проводов от шлейфа, соединяющего педаль газа и ЭБУ, и выключателей на педалях сцепления и тормоза.
Малогабаритное реле с тремя группами контактов я не нашёл, поэтому применил два реле – с одной и двумя группами контактов. Обмотки соединены параллельно. В качестве жгута можно взять компьютерный UTP-кабель, в нём как раз восемь разноцветных жил, будет удобно идентифицировать концы. Счастливым обладателям авто с АКПП в соответствующую точку схемы вместо сигнала от педали сцепления нужно подать +12V из любого места бортовой сети, например от прикуривателя. Второй жгут проводов понадобится для соединения с потенциометром, кнопкой и индикатором.
Плату можно разместить в пепельнице. Если из неё извлечь внутреннюю полость, то на задней стенке пепельницы открывается отверстие в запанельное пространство, через него удобно вывести провода, ничего сверлить не надо. Единственный минус – водителю придётся бросить курить! Вот только на мой взгляд это плюс… :aga:
• Монтаж надо производить при положении ключа зажигания «LOCK» или вообще при отключенном аккумуляторе.
• При испытании на нейтральной передаче (на месте) ручку регулятора заранее лучше поставить в начальное (крайнее левое) положение во избежание резкого набора оборотов двигателем.
• Перед первым включением круиз-контроля на ходу ручку регулятора лучше поставить заранее в среднее положение (или ближе к начальному), чтобы не было резкого ускорения машины.
• После включения круиз-контроля надо до истечения примерно пяти секунд убрать ногу с педали газа, иначе он отключится. Однако после этого периода при нажатии на педаль газа отключение произойдёт сразу.
2. Перепрошивка ЭБУ не требуется.
3. В дальних междугородных поездках можно, нажав кнопку, расслабить правую ногу и вообще убрать её с педали акселератора. Машина будет всё так же двигаться дальше, «думая», что вы продолжаете давить на газ.
4. Задумавшись о насущном, вы случайно не превысите скорость.
5. Для изменения скорости автомобиля достаточно крутнуть ручку регулятора в нужную сторону, как изменить громкость в магнитоле.
6. Для отключения устройства достаточно нажать любую из педалей – сцепления, тормоза или газа (на самом деле, как показала практика, достаточно лишь прикоснуться к педали, т.к. датчик срабатывает в самом начале её хода).
7. Ваши друзья немало удивятся, узнав, что вы установили в свою машину круиз-контроль, тем более, что сами его и изготовили. Только не говорите им, что это было легко!
Во-вторых: нетрудно крутнуть регулятор в нужную сторону, компенсировав изменение нагрузки двигателя.
И в-третьих: ну, в конце концов, должен же быть хоть какой-то недостаток!
Ручку регулятора со временем придётся заменить на более привлекательную. Жена замечание сделала – неэстетично!
Всем удачи, ровных дорог (без крутых подъёмов…) и комфортной езды!
Cхема получилась весьма несложная и включила в себя тумблер с двумя группами контактов, одно переменное сопротивление и восемь постоянных.
Идея в том, что при включении тумблера педаль газа отключается, а её функция передаётся потенциометру на передней панели, вращением ручки которого задаётся необходимая скорость движения автомобиля. Поездив и потестировав устройство, решил немного его усовершенствовать, потом ещё, а потом, как водится, вошёл во вкус и у меня включился «генератор идей». В итоге лишь немного усложнённая схема позволяет весьма существенно расширить функционал устройства. А именно: теперь круиз-контроль включается кнопкой, имеет индикатор рабочего состояния и автоматически мгновенно отключается при нажатии на любую из педалей – сцепления, тормоза или газа. Последний вариант схемы содержит уже упомянутые переменный и постоянные резисторы, реле, кнопку, одну микросхему да пару транзисторов с небольшим обвесом.
Транзисторы и диод – практически любые кремниевые низкочастотные. Одно условие для транзистора VT2: максимальный ток коллектора по паспорту не должен быть меньше рабочего тока реле. Устройство можно собрать на небольшой печатной плате, протянув к ней жгут из восьми проводов от шлейфа, соединяющего педаль газа и ЭБУ, и выключателей на педалях сцепления и тормоза.
Малогабаритное реле с тремя группами контактов я не нашёл, поэтому применил два реле – с одной и двумя группами контактов. Обмотки соединены параллельно. В качестве жгута можно взять компьютерный UTP-кабель, в нём как раз восемь разноцветных жил, будет удобно идентифицировать концы. Счастливым обладателям авто с АКПП в соответствующую точку схемы вместо сигнала от педали сцепления нужно подать +12V из любого места бортовой сети, например от прикуривателя. Второй жгут проводов понадобится для соединения с потенциометром, кнопкой и индикатором.
Плату можно разместить в пепельнице. Если из неё извлечь внутреннюю полость, то на задней стенке пепельницы открывается отверстие в запанельное пространство, через него удобно вывести провода, ничего сверлить не надо. Единственный минус – водителю придётся бросить курить! Вот только на мой взгляд это плюс… :aga:
Некоторые рекомендации для желающих повторить:
• Кнопку и регулятор необходимо разместить в легкодоступном и удобном для вас месте.• Монтаж надо производить при положении ключа зажигания «LOCK» или вообще при отключенном аккумуляторе.
• При испытании на нейтральной передаче (на месте) ручку регулятора заранее лучше поставить в начальное (крайнее левое) положение во избежание резкого набора оборотов двигателем.
• Перед первым включением круиз-контроля на ходу ручку регулятора лучше поставить заранее в среднее положение (или ближе к начальному), чтобы не было резкого ускорения машины.
• После включения круиз-контроля надо до истечения примерно пяти секунд убрать ногу с педали газа, иначе он отключится. Однако после этого периода при нажатии на педаль газа отключение произойдёт сразу.
Преимущества:
1. Первое и самое явное – простота и доступность.2. Перепрошивка ЭБУ не требуется.
3. В дальних междугородных поездках можно, нажав кнопку, расслабить правую ногу и вообще убрать её с педали акселератора. Машина будет всё так же двигаться дальше, «думая», что вы продолжаете давить на газ.
4. Задумавшись о насущном, вы случайно не превысите скорость.
5. Для изменения скорости автомобиля достаточно крутнуть ручку регулятора в нужную сторону, как изменить громкость в магнитоле.
6. Для отключения устройства достаточно нажать любую из педалей – сцепления, тормоза или газа (на самом деле, как показала практика, достаточно лишь прикоснуться к педали, т.к. датчик срабатывает в самом начале её хода).
7. Ваши друзья немало удивятся, узнав, что вы установили в свою машину круиз-контроль, тем более, что сами его и изготовили. Только не говорите им, что это было легко!
Недостатки (ну куда же без них!):
1. Данная система (звучит-то как!) не позволяет поддерживать обороты двигателя (и, соответственно, скорость автомобиля) на заданном уровне в изменившихся условиях нагрузки для двигателя. То есть на затянувшемся подъёме или спуске машина будет немного замедляться или разгоняться соответственно.НО:
Во-первых: процент спусков и подъёмов в дороге не так уж и велик.Во-вторых: нетрудно крутнуть регулятор в нужную сторону, компенсировав изменение нагрузки двигателя.
И в-третьих: ну, в конце концов, должен же быть хоть какой-то недостаток!
Ещё одно замечание:
Что-то мне подсказывает, что устройство будет работать на любой машине с электронной педалью газа, только, возможно, придётся скорректировать нумерацию проводов в жгуте и номиналы сопротивлений. Поскольку другим автопарком не обладаю, проверить этот факт возможности не имею. :wall:
Ручку регулятора со временем придётся заменить на более привлекательную. Жена замечание сделала – неэстетично!
Всем удачи, ровных дорог (без крутых подъёмов…) и комфортной езды!